象新力科技 Logo
  • 首页
  • 新闻中心
  • 解决方案
  • 产品中心
    • 能源动力类
    • 机电工程类
    • 电气工程类
    • 环境工程类
    • 化学化工类
    • 材料工程类
  • 大赛风采
  • 关于我们
咨询热线 | 010-53685568
实训

引领数智未来,共创智能教育新纪元

第五代数字孪生技术先驱者

了解详情 在线客服
万象互联

引领数智未来,共创智能教育新纪元

第五代数字孪生技术先驱者

了解详情 在线客服
公司简介

引领数智未来,共创智能教育新纪元

第五代数字孪生技术先驱者

了解详情 在线客服
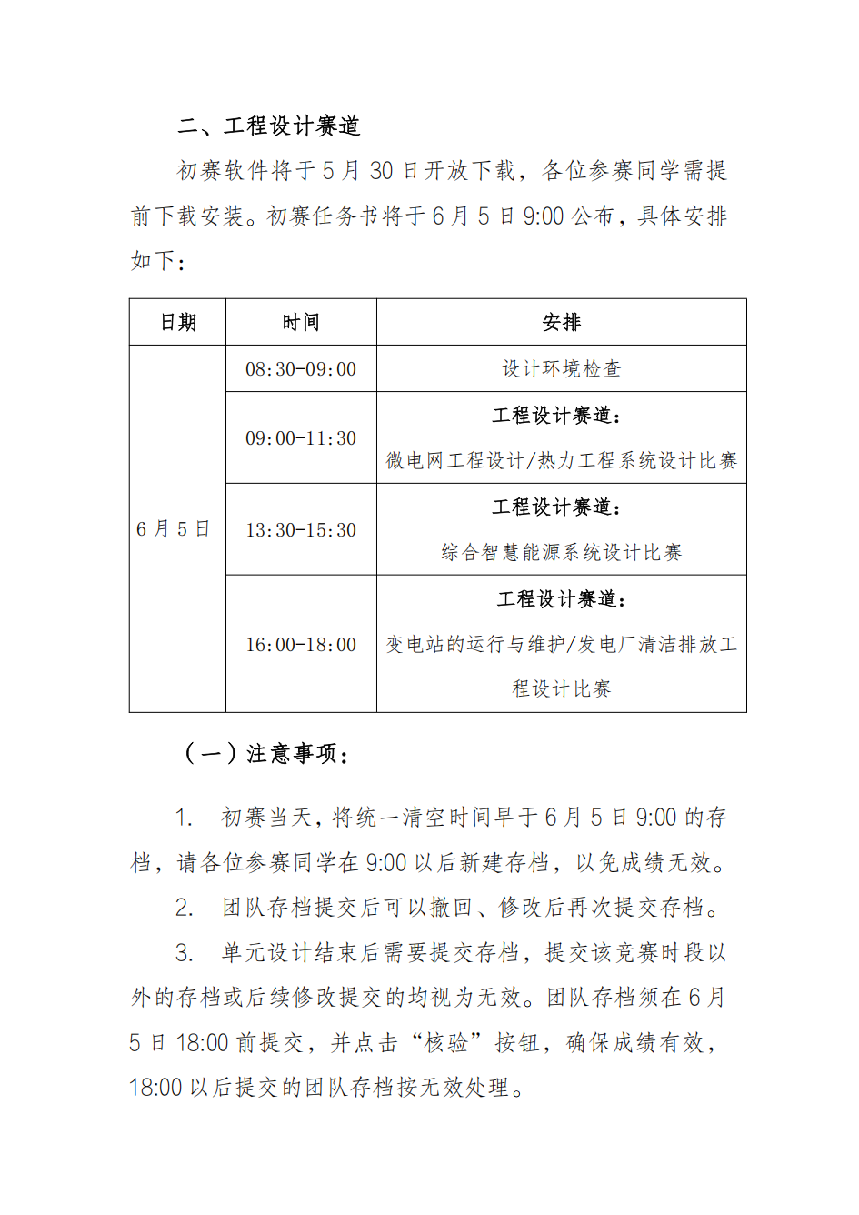
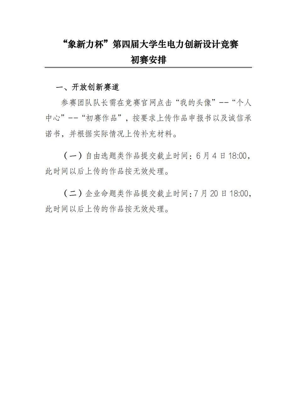
大赛风采 / 大赛动态 / 大赛动态详情
← 返回列表

“象新力杯”第四届大学生电力创新设计竞赛-初赛安排

发布时间:2025-05-29 17:48 浏览量:5198




附件:“象新力杯”第四届大学生电力创新设计竞赛-初赛安排.pdf
附件:附件1:“象新力杯”大学生电力创新设计竞赛参赛作品申报书—自由选题类.docx

附件:附件2:“象新力杯”大学生电力创新设计竞赛参赛作品申报书—企业命题类.docx

附件:附件3:诚信承诺书.docx

友情链接

  • 象课堂虚拟仿真实验平台
  • 全国大学生电力创新设计竞赛
  • 虚拟仿真实验创新教学联盟
  • 实验空间
  • 中国电力教育协会

导航

  • 新闻中心
  • 解决方案
  • 产品中心
  • 大赛风采
  • 关于我们

联系我们

北京象新力科技有限公司

总公司:北京市海淀区清河中心6层

分公司:武汉东湖高新长城创新科技园1号楼8楼

联系电话:010-53685568

联系邮箱:bjxxl123@126.com

官网地址:www.xiangedu.cn

官方媒体:
抖音 小红书

关于我们

象新力微信公众号

象新力微信公众号

视频号

视频号

扫码联系更多实验资源

扫码联系更多实验资源

版权:北京象新力科技有限公司 版权所有

技术支持:北京象新力科技有限公司

© 2015 - 2021

填写信息